致力于在管理体系认证领域提供专业和独立的服务,为顾客增加价值
网站首页
关于我们
GICG全球
GICG中国
GICG董事长致辞
资格资质
组织结构
部门介绍
企业文化
信息中心
行业动态
公司新闻
通知公告
技术交流
培训天地
服务项目
认证介绍
认证范围
认证流程
认证标志
证书样本
认证证书查询
最新获证组织
认证申请
文件下载
认证申请资料
法律法规
公开文件
审核员文件下载
培训及招聘
内审员培训
企业管理培训
无损检测培训
审核员继续教育
招聘岗位
培训证书查询
培训申请
联系方式
总部通讯录
分公司/办事处通讯录
客户留言
GICG全球
|
GICG中国
信息中心
当前位置:
首页
4
信息中心
4
通知公告
行业动态
公司新闻
通知公告
技术交流
培训天地
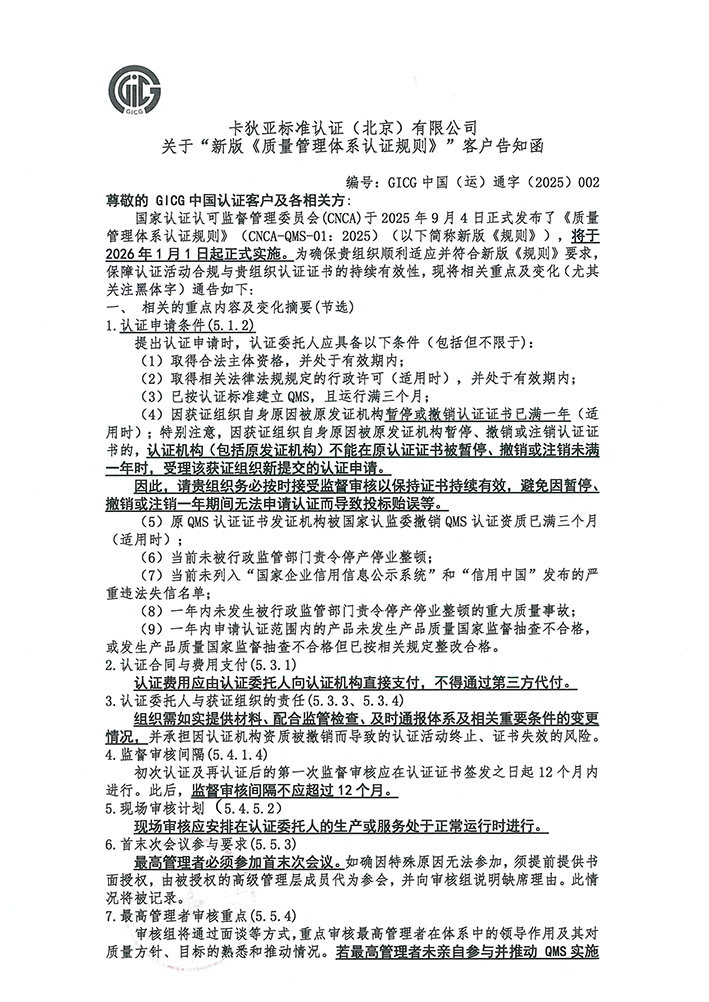
认证规则告知客户函
[2025-09-22] ┆ 阅读(115) ┆ 关键词: ┆ 分类:
信息中心
>
通知公告
┆ 字体:
放大
缩小
附件1:
附件1:新版质量管理体系认证规则.pdf
附件2:
附件2:新版质量管理体系认证规则释义.pdf
[2025-09-22] ┆ 阅读(115) ┆ 关键词: ┆ 分类:
信息中心
>
通知公告
┆ 字体:
放大
缩小
延伸查看
前一条:无
后一条:
关于调整部分认证依据标准及转换认证证书的..
网站导航
|
联系我们
|
法律责任
|
手机浏览
|
RSS订阅
|
©
Copyright 2014
·
卡狄亚标准认证(北京)有限公司 版权所有
·
备案编号:
京ICP备14032468号-1
技术支持:
LEGOSOFT
通信地址: 北京市朝阳区大郊亭中街2号院1号楼6层1-6D 邮编: 100124 咨询电话: 010-65389968